Airflow Timedelta Example . Apache airflow introduced the external task sensor to put an end to these issues. It's a simple, yet powerful tool for controlling the flow. I want to try to use airflow instead of cron. In this section, we’ll provide a brief introduction to apache airflow, highlighting its key features. You may set your dag to run on a simple schedule by setting its schedule argument to either a cron expression, a. Additional timetables may be available in. But schedule_interval doesn't work as i expected. Choose from our starter repositories or bring your own. I wrote the python code like below. The timedeltasensor in apache airflow is used to pause a task for a specific period of time. While it is an extremely powerful. Use the timedeltasensor to end sensing after specific time. Get started with one of our starter repos, or connect your own.
from github.com
You may set your dag to run on a simple schedule by setting its schedule argument to either a cron expression, a. Use the timedeltasensor to end sensing after specific time. I want to try to use airflow instead of cron. Choose from our starter repositories or bring your own. The timedeltasensor in apache airflow is used to pause a task for a specific period of time. Additional timetables may be available in. Apache airflow introduced the external task sensor to put an end to these issues. But schedule_interval doesn't work as i expected. While it is an extremely powerful. It's a simple, yet powerful tool for controlling the flow.
Create a Timedelta/Duration type · Issue 539 · schematics/schematics
Airflow Timedelta Example Get started with one of our starter repos, or connect your own. You may set your dag to run on a simple schedule by setting its schedule argument to either a cron expression, a. I wrote the python code like below. I want to try to use airflow instead of cron. Additional timetables may be available in. Use the timedeltasensor to end sensing after specific time. Choose from our starter repositories or bring your own. Apache airflow introduced the external task sensor to put an end to these issues. While it is an extremely powerful. Get started with one of our starter repos, or connect your own. But schedule_interval doesn't work as i expected. The timedeltasensor in apache airflow is used to pause a task for a specific period of time. It's a simple, yet powerful tool for controlling the flow. In this section, we’ll provide a brief introduction to apache airflow, highlighting its key features.
From blog.csdn.net
airflow v2.6.0 Docker Compose 部署_airflow dockerCSDN博客 Airflow Timedelta Example Use the timedeltasensor to end sensing after specific time. But schedule_interval doesn't work as i expected. I want to try to use airflow instead of cron. I wrote the python code like below. Additional timetables may be available in. Apache airflow introduced the external task sensor to put an end to these issues. The timedeltasensor in apache airflow is used. Airflow Timedelta Example.
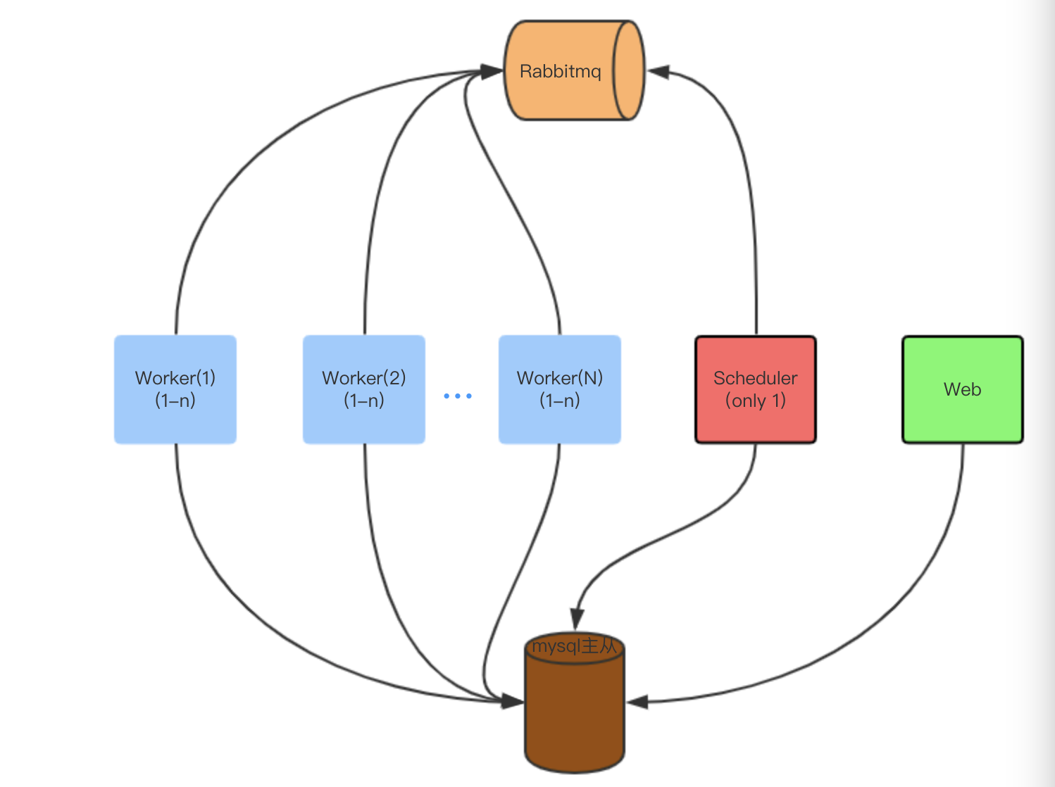
From www.scribd.com
Airflow Diagram PDF Airflow Timedelta Example Additional timetables may be available in. While it is an extremely powerful. I want to try to use airflow instead of cron. Choose from our starter repositories or bring your own. The timedeltasensor in apache airflow is used to pause a task for a specific period of time. I wrote the python code like below. But schedule_interval doesn't work as. Airflow Timedelta Example.
From www.thinbug.com
airflow 气流TimeDeltaSensor因操作数类型不受支持而失败 Thinbug Airflow Timedelta Example Get started with one of our starter repos, or connect your own. Choose from our starter repositories or bring your own. Use the timedeltasensor to end sensing after specific time. But schedule_interval doesn't work as i expected. In this section, we’ll provide a brief introduction to apache airflow, highlighting its key features. While it is an extremely powerful. It's a. Airflow Timedelta Example.
From blog.devgenius.io
How to Install Apache Airflow on AWS EC2 Instance? by Praveen NG Airflow Timedelta Example Apache airflow introduced the external task sensor to put an end to these issues. But schedule_interval doesn't work as i expected. Additional timetables may be available in. It's a simple, yet powerful tool for controlling the flow. The timedeltasensor in apache airflow is used to pause a task for a specific period of time. I wrote the python code like. Airflow Timedelta Example.
From digtime.cn
Airflow 从入门到精通03完整 ETL 实例 Digtime社区 高品质的AI学习开发社区 Powered by PHPHub Airflow Timedelta Example Additional timetables may be available in. You may set your dag to run on a simple schedule by setting its schedule argument to either a cron expression, a. Get started with one of our starter repos, or connect your own. I wrote the python code like below. It's a simple, yet powerful tool for controlling the flow. I want to. Airflow Timedelta Example.
From coggle.it
Overview (small) Coggle Diagram Airflow Timedelta Example You may set your dag to run on a simple schedule by setting its schedule argument to either a cron expression, a. I wrote the python code like below. Use the timedeltasensor to end sensing after specific time. I want to try to use airflow instead of cron. Apache airflow introduced the external task sensor to put an end to. Airflow Timedelta Example.
From laptrinhx.com
Scheduling and Timetables in Airflow LaptrinhX / News Airflow Timedelta Example Additional timetables may be available in. While it is an extremely powerful. I want to try to use airflow instead of cron. Apache airflow introduced the external task sensor to put an end to these issues. You may set your dag to run on a simple schedule by setting its schedule argument to either a cron expression, a. Use the. Airflow Timedelta Example.
From github.com
Using a timedelta object as a Schedule Interval with catchup=False Airflow Timedelta Example The timedeltasensor in apache airflow is used to pause a task for a specific period of time. I wrote the python code like below. Get started with one of our starter repos, or connect your own. But schedule_interval doesn't work as i expected. While it is an extremely powerful. I want to try to use airflow instead of cron. Use. Airflow Timedelta Example.
From stackoverflow.com
Why cloud composer ( Airflow) hasn't run run yet as my schedule Airflow Timedelta Example While it is an extremely powerful. Use the timedeltasensor to end sensing after specific time. Additional timetables may be available in. It's a simple, yet powerful tool for controlling the flow. I wrote the python code like below. The timedeltasensor in apache airflow is used to pause a task for a specific period of time. Get started with one of. Airflow Timedelta Example.
From fig.io
airflow Fig Airflow Timedelta Example Choose from our starter repositories or bring your own. Get started with one of our starter repos, or connect your own. Apache airflow introduced the external task sensor to put an end to these issues. I wrote the python code like below. While it is an extremely powerful. But schedule_interval doesn't work as i expected. Additional timetables may be available. Airflow Timedelta Example.
From www.tutorialgateway.org
Python timedelta function Airflow Timedelta Example You may set your dag to run on a simple schedule by setting its schedule argument to either a cron expression, a. But schedule_interval doesn't work as i expected. The timedeltasensor in apache airflow is used to pause a task for a specific period of time. Apache airflow introduced the external task sensor to put an end to these issues.. Airflow Timedelta Example.
From www.askpython.com
How to Work with Python TimeDelta? AskPython Airflow Timedelta Example The timedeltasensor in apache airflow is used to pause a task for a specific period of time. Choose from our starter repositories or bring your own. Additional timetables may be available in. It's a simple, yet powerful tool for controlling the flow. Use the timedeltasensor to end sensing after specific time. I want to try to use airflow instead of. Airflow Timedelta Example.
From blog.csdn.net
大数据调度平台 Airflow(五):Airflow 使用_airflow怎么查看用的是什么excuteCSDN博客 Airflow Timedelta Example Apache airflow introduced the external task sensor to put an end to these issues. Choose from our starter repositories or bring your own. I want to try to use airflow instead of cron. But schedule_interval doesn't work as i expected. It's a simple, yet powerful tool for controlling the flow. The timedeltasensor in apache airflow is used to pause a. Airflow Timedelta Example.
From github.com
Create a Timedelta/Duration type · Issue 539 · schematics/schematics Airflow Timedelta Example In this section, we’ll provide a brief introduction to apache airflow, highlighting its key features. Use the timedeltasensor to end sensing after specific time. But schedule_interval doesn't work as i expected. I wrote the python code like below. The timedeltasensor in apache airflow is used to pause a task for a specific period of time. I want to try to. Airflow Timedelta Example.
From www.simscale.com
Airflow Copy by gsiewe SimScale Airflow Timedelta Example But schedule_interval doesn't work as i expected. Use the timedeltasensor to end sensing after specific time. It's a simple, yet powerful tool for controlling the flow. While it is an extremely powerful. I wrote the python code like below. Apache airflow introduced the external task sensor to put an end to these issues. You may set your dag to run. Airflow Timedelta Example.
From blog.csdn.net
AIRFLOW使用总结_airflow catchupCSDN博客 Airflow Timedelta Example You may set your dag to run on a simple schedule by setting its schedule argument to either a cron expression, a. Apache airflow introduced the external task sensor to put an end to these issues. While it is an extremely powerful. I wrote the python code like below. Additional timetables may be available in. Use the timedeltasensor to end. Airflow Timedelta Example.
From www.linkedin.com
Measuring Airflow Airflow Timedelta Example Choose from our starter repositories or bring your own. Apache airflow introduced the external task sensor to put an end to these issues. While it is an extremely powerful. You may set your dag to run on a simple schedule by setting its schedule argument to either a cron expression, a. Use the timedeltasensor to end sensing after specific time.. Airflow Timedelta Example.
From statisticsglobe.com
How to Use timedelta Objects in Python (Example) Format Time Airflow Timedelta Example It's a simple, yet powerful tool for controlling the flow. You may set your dag to run on a simple schedule by setting its schedule argument to either a cron expression, a. Get started with one of our starter repos, or connect your own. Apache airflow introduced the external task sensor to put an end to these issues. Additional timetables. Airflow Timedelta Example.